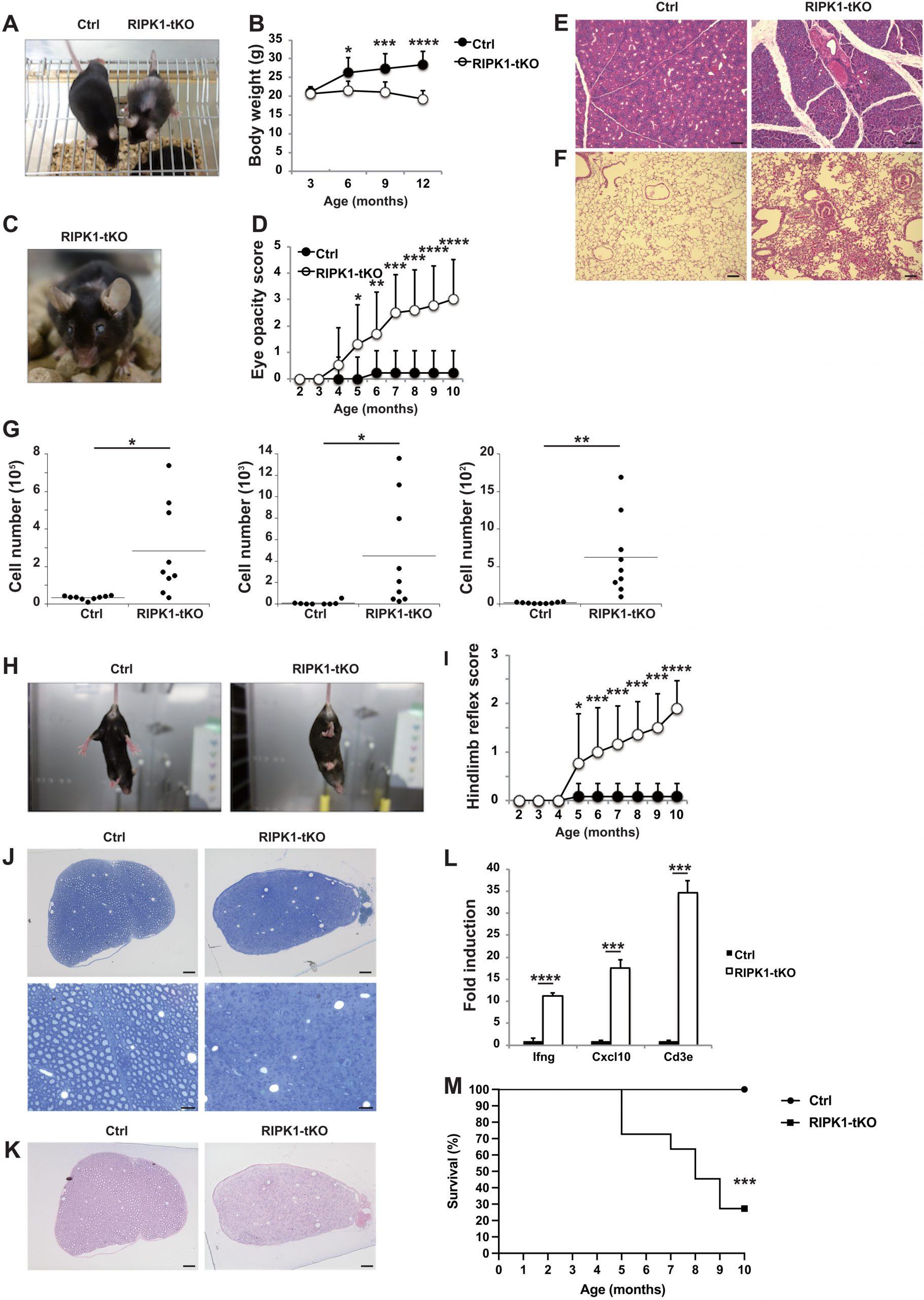
As we age, our immune systems undergo changes that lead to chronic inflammation, even in the absence of pathogens. This chronic, low-grade inflammation damages tissues and makes older individuals more vulnerable to infections and a range of diseases such as cancer, type 2 diabetes, and heart disease. In a recent study, scientists have identified a key signalling molecule that, when lacking in certain immune cells, can induce age-related diseases in young mice (Figure 1). This finding has the potential to contribute to the development of novel treatments for age-related conditions.

The phenomenon known as “inflammaging” involves an overactive state of T cells, which are responsible for recognizing and responding to specific pathogens. This overdrive state of T cells is referred to as senescence.
The signaling molecule in question is called receptor-interacting protein kinase 1 (RIPK1), which controls cell death through different pathways depending on the compounds it interacts with. Previous studies have shown that individuals with a deficiency in RIPK1 are more prone to inflammatory disorders.
The researchers discovered how premature inflammaging occurs. In the absence of RIPK1, two compounds, caspase-8 and RIPK3, excessively activate a cell-growth regulator called mTORC1. This activation, in turn, leads to T cell senescence.
By understanding the mechanisms underlying inflammaging and the role of RIPK1, researchers can potentially identify targets for therapeutic intervention.
Journal article: Takayuki Imanishi, T., et al, 2023. RIPK1 blocks T cell senescence mediated by RIPK3 and caspase-8. Science Advances.
Summary by Stefan Botha