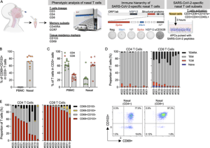
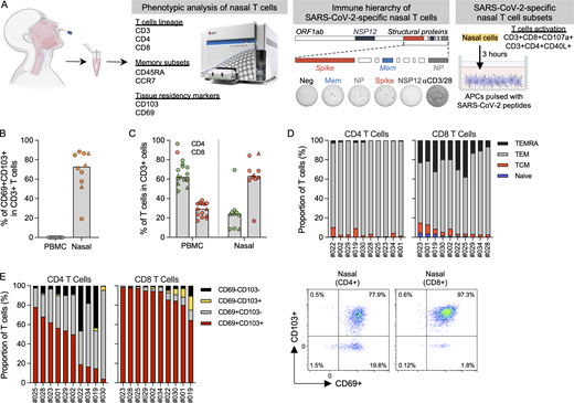
In a new study, researchers have looked at the primary site of SARS-CoV-2 infection and done T-cell analysis of nasal swab samples (Figure 1). The study has shown that SARS-CoV-2 infection after vaccination may lead to a better induction of nasal-based immunity to COVID-19. These virus-specific T cells have been shown to provide a more robust immunisation to SARS-CoV-2 in patients who have been infected following vaccination when compared to those with only vaccination.

The researchers looked analysed the T cell population of 16 people who received two doses of the Pfizer-BioNTech mRNA vaccine who have never been infected with SARS-CoV-2 and compared it to nasal swab samples from another 34 people who had been vaccinated and infected with SARS-CoV-2 following vaccination.
It was found that virus-specific T cells were found to exist mostly in the nose of the group of patients who had the vaccine and SARS-CoV-2 infection following vaccination. Interestingly, this was not observed in patients who had only the vaccine, with only these T cells being found in the blood.
Future research is needed as the sample size is small, but this study unveils some important insights into our understanding of SARS-CoV-2 vaccination and infection.
Journal article: Lim, J., et al., 2022. SARS-CoV-2 breakthrough infection in vaccinees induces virus-specific nasal-resident CD8+ and CD4+ T cells of broad specificity. Journal of Experimental Medicine.
Summary by Stefan Botha