In a new study, researchers have described how melanoma evades the immune system (Figure 1). This newfound understanding holds the potential to guide the development of future therapies for the disease. The study revealed the presence of a protein called NR2F6, which is not only active within immune cells but also within melanoma cells themselves, thereby promoting tumour growth.
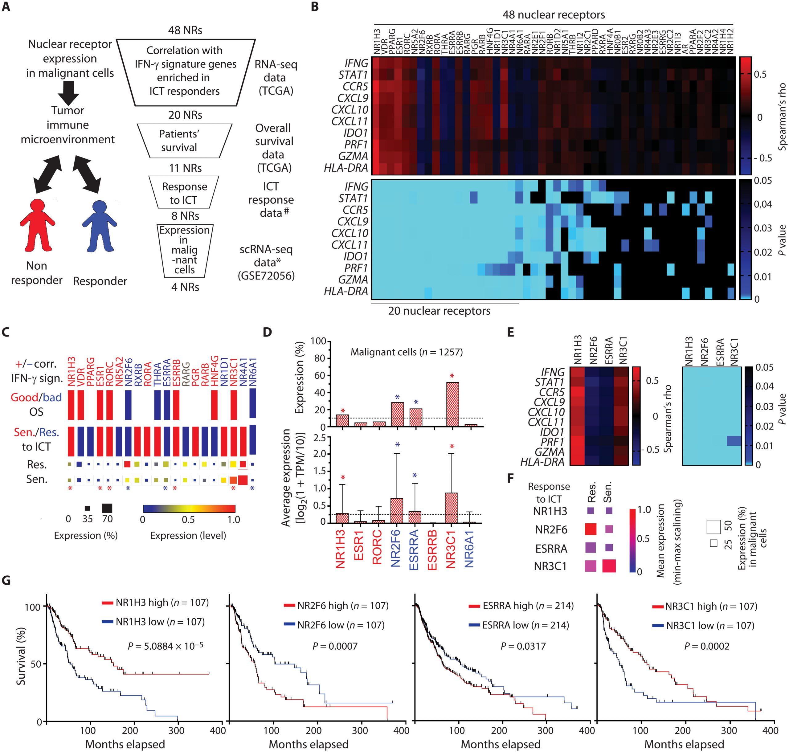
Figure 1: Identification of NRs potentially linked to antitumour immunity in patients with melanoma. (A) Outline of workflow in the selection process. ICT response data were obtained from scRNA-seq of patients with melanoma (59). * denotes the gene expression data of malignant cells prepared based on GSE70256 (57). # denotes P < 0.05, Kaplan Meier analysis. (B) Heatmaps show Spearman’s correlation coefficient (top) and corresponding P values (bottom) in comparisons of expression of 48 NRs (x axis) with 10 IFN-γ signature genes (y axis). Twenty NRs showing a significant correlation with the IFN-γ signature were selected. (C) Those 20 NRs, which were either positively (red) or negatively (blue) correlated (Corr.) with the IFN-γ signature (IFN-γ sign.), were assessed for correlation with patient overall survival (top) and patient responses to ICT (bottom). Relevant to overall survival, red and blue bars represent respective favorable and unfavorable overall survival relative to the expression of corresponding NRs. Red and blue bars are relevant to ICT response, representing the respective “sensitivity” and “resistance” of patients with high NR-expressing tumour cells to ICT. Squares at the bottom show percent expression and expression level of NRs in tumour cells from patients resistant (Res, top) or sensitive (Sen, bottom) to ICT. Expression of eight NRs that correlated with patient response to ICT, were selected (indicated by asterisks). (D) Tumour-intrinsic average and percent expression of those eight NRs was assessed using scRNA-seq data from specimens of patients with melanoma (57). Four NRs (as indicated by asterisks) expressed at higher levels in >10% of tumour cells were either positively or negatively correlated with IFN-γ signature genes (E), response to ICT (F), or overall patient survival (G). TCGA, The Cancer Genome Atlas; OS, overall survival; TPM, transcript per million.
The immune system’s ability to control tumours is influenced by various factors, including internal factors within the tumour cells and external factors within the tumour’s microenvironment. Immunotherapy, a revolutionary approach in cancer therapy, has emerged as a significant breakthrough in the past century.
In this study, the researchers discovered the presence of NR2F6, a protein that aids tumours in evading the immune system. Notably, they observed the expression of NR2F6 not only in tumour cells but also in the surrounding noncancerous cells within the tumor microenvironment. Furthermore, the study revealed that NR2F6 induces similar changes in both the tumour and its surrounding tissues, suggesting a synergistic effect.
Without NR2F6, the immune system becomes more effective in suppressing tumour growth. Consequently, the identification of drugs that can target this protein holds tremendous promise for the treatment of melanomas and potentially other types of tumours that otherwise exhibit resistance to immunotherapy.
These groundbreaking findings provide new insights into the mechanisms underlying immune evasion in melanoma and lay the groundwork for the development of innovative therapeutic approaches.