Smallpox was eradicated in the 1980s. Intradermal vaccination with vaccinia virus was key to this eradication and built the foundation upon which immunisation and vaccination is built upon. A recent paper by Shmeleva, et al., the researchers have shown that vaccination for smallpox leads to an increase in skin bacteria which may enhance the immune response (See our vaccinology course here).
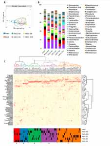
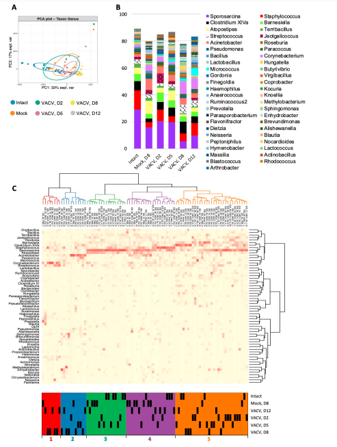
Due to the administration of the smallpox vaccination via skin puncture, this may be an avenue of introducing local bacteria to the site of vaccination. However, the effect of this on skin microbiota is not well understood. The researchers from this present study sought out to investigate the role of the skin microbiome in the immune response to smallpox vaccination using a murine model (Figure 1). The mice were vaccinated with the vaccinia virus and their immune response analysed.

Interestingly they found that there was an increase in skin microbiota, lesions and there were increased levels of antibodies in mice that were not germ-free which was suggestive of an elevated inflammatory response in response to this new microbiome. All groups displayed a similar number of memory T cells.
This present study provided insights into the role of commensal bacteria in improving the immune response following dermal vaccination and has implications for the improvement of other vaccines through benefitting from the increase in local bacteria at the vaccination site and subsequent enhancement of the immune response.
Journal article: Shmeleva, E., et al., 2022. Smallpox vaccination induces a substantial increase in commensal skin bacteria that promote pathology and influence the host response. PLOS Pathogens.
Summary Stefan Botha