A new tool fight SARS-CoV-2: an ACE2-blocking antibody

The severe acute respiratory syndrome coronavirus 2 (SARS-CoV-2) has infected over 425 million globally and caused more than 5.5 million deaths worldwide. The virus has evolved rapidly with multiple variants of concern (VOCs) arising including: B.1.1.7 (Alpha), B.1.351 (Beta), P.1 (Gamma), B.1.617.2 (Delta), and B.1.1.529 (Omicron) variants.

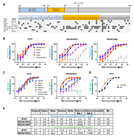
Making use of the trimeric (S) glycoprotein, SARS-CoV-2 (S) enters host cells. The (S) glycoproteins consists of two subunits, whereby one of them, the S1 subunit, binds to the angiotensin-converting enzyme 2 (ACE2) receptor present on the surface of host cells, whereas the S2 subunit fuses the membrane. Mutations are commonly found in the N-terminal domain (NTD) and the receptor-binding domain (RBD), and this allows for serum neutralising antibodies, as well as NTD- and RBD-directed monoclonal antibodies, to escape from infected or vaccinated patients.

In a new study, Du, et al., have identified a neutralising monoclonal antibody in humans, 87G7, against SARS-CoV-2 which has shown widespread neutralisation and immunisation efficacy against SARS-CoV-2 VOCs (Figure 1).  The antibody works by inhibiting the binding of SARS-CoV-2 to ACE2 binding. This study provides great insight into the use and development of monoclonal antibodies for therapeutic and preventive therapy of individuals not previously exposed to SARS-CoV-2.

Figure 1: 87G7 potently neutralizes Omicron and other SARS-CoV-2 variants. (A) S protein schematic with mutations indicated that are found in Alpha, Beta, Gamma, Delta and Omicron (BA.1 and BA.2) variants of concern (VOCs), and Lambda and Mu variants of interest (VOIs), relative to ancestral SARS-CoV-2. The S N-terminal domain (NTD, in blue) and receptor-binding domain (RBD, in orange), and S1/S2 junction are indicated. SARS-CoV-2 lineage naming according to WHO (World Health Organization) and PANGO (Phylogenetic Assignment of Named Global Outbreak). (B) Neutralizing activity of 87G7 against virus particles pseudotyped with ancestral SARS-CoV-2 S (Wuhan-Hu-1 strain) or S proteins of Alpha, Beta, Delta and Omicron.

Using monoclonal antibodies as a prophylaxis and treatment of COVID-19 is made difficult by the ability of SARS-CoV-2 to mutate and change its antigenic profile. This however, may be a great step in the right direction in being able to fight the virus without being affected by these mutations.

NB to note: bioRxiv is a preprint server which publishes preliminary scientific reports that are not peer-reviewed and, therefore, should not be regarded as conclusive, or guide clinical practice or treated as established information.

 

Journal article: Du, W, et al., 2022. An ACE2-blocking antibody confers broad neutralization and protection against Omicron and other SARS-CoV-2 variants. bioRxiv

Summary by Stefan Botha