Yellow fever vaccine is one of the most immunogenic and efficacious vaccines that induces life-long immunity after a single vaccine dose. Live-attenuated yellow fever 17D (YF17D) vaccine is a small positive-sense single-stranded RNA live-attenuated virus with limited vector capacity that can tolerate insertions of antigens in the viral polyprotein. This property has facilitated the use of YF17D as a vector for other vaccines such as the Japanese encephalitis virus (for the Imojev vaccine) or dengue virus (for the Dengvaxia vaccine). Researchers thus aimed to develop a candidate SARS-Cov-2 vaccine that uses the YF17D vaccine as a vector to express a non-cleavable prefusion form of the SARS-CoV-2 spike antigen (YF-S0). They then tested the vaccine candidate in 3 preclinical models (mice, hamsters and non-human primates).

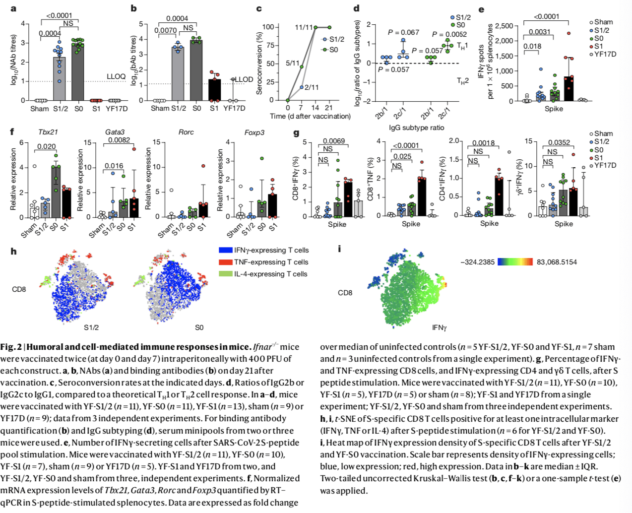
The pre-clinical hamster model showed that YF-S0 induces robust broadly neutralizing antibodies specific to the spike protein that is associated with a significant restriction of the SARS-CoV-2 upon intranasal challenge. Researchers observed similar YF-S0 immunogenicity and protection profiles in the murine and non-human primates model. Analysis of cellular immune responses demonstrated that YF-S0 also induces pro-inflammatory (IFN-g+) antigen-specific CD4 and CD8 T cells. Lastly, they also demonstrated that YF-S0 also induces broadly neutralizing yellow fever virus-specific antibodies and cellular immunity in mice, and is potentially safer than YF17D.
In summary, findings by Sanchez-Felipe et al., demonstrated that yellow fever virus vectored SARS-CoV-2 vaccine in immunogenic, safe aand protective in pre-clinical studies. Further, this vaccine induces both SARS-Cov-2 and yellow fever virus-specific immunity and could be used as a YF17D boost in older individuals.

Journal Article: Sanchez-Felipe et al., 2021. A single-dose live-attenuated YF17D- vectored SARS-CoV-2 vaccine candidate. Nature.
Summary by Cheleka AM Mpande