Neutrophils as biomarkers for COVID-19 and recovery

In a new study, researchers have successfully mapped and described the proteome of neutrophils isolated from peripheral blood of COVID-19 patients (Figure 1). This study was done in order to describe the role of neutrophils during SARS-CoV-2 infection.

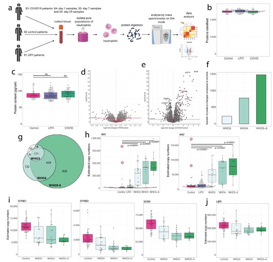
Figure 1: Core COVID19 neutrophil proteomic signature: (a) Sample collection and processing workflow. (b) Number of proteins identified across all samples for control, LRTI and COVID19. (c) Estimated protein content for all samples for control, LRTI and COVID19. (d) Volcano plot showing the fold change and p-value comparing the neutrophil proteomes of LRTI patients to the controls. IFN-induced proteins are coloured in red. The red dotted line represents Q-value=0.05. (e) Neutrophil proteomes of COVID19 patients compared to the controls. IFN induced proteins are coloured in red. The red dotted line represents Q-value=0.05. (f) Number of proteins that are significantly changed in abundance when comparing the neutrophil proteomes of WHO3 (moderate), WHO4 (severe) and WHO5-6 (critically severe) COVID19 patients to the controls. (g) Overlap of significantly altered proteins across the stratified COVID19 patient cohorts. (h) Estimated protein copy numbers for MX1 and MX2 across control, LRTI, WHO3, WHO4 and WHO5-6 COVID19 patients. Patients circled in red were pre-symptomatic and later tested SARS-CoV-2 positive. Estimated protein copy numbers for (i) SYNE1, SYNE2 and SUN2 and (j) laminin B receptor (LBR) across control, WHO3, WHO4 and WHO5-6 patients. For all boxplots the whiskers extend from the hinge to the largest and smaller values no further than 1.5 x interquartile range.

COVID-19 disease pathophysiology is dictated by neutrophils, however how neutrophils elicit their function is not completely understood.  Taking samples from 200 patients suffering from COVID-19, the researchers were able to map the signal and expression of more than 1500 proteins.

An important finding highlighted by this study was that the majority of neutrophil proteomes which were constructed from COVID-19 patients had a distinct COVID-19 signature. In short, neutrophil receptors which are linked to COVID-19 severity were identified in this study and may serve as a target for future therapeutic developments.

In their own words:

COVID19 remains a risk to global health, and we believe our data has identified a core neutrophil proteomic signature associated with acute disease and identified neutrophil receptors linked to disease severity which could be potential therapeutic targets. Furthermore, the investigation characterised a molecular phenotype linked to delayed recovery which potentially represents a mechanism relating to long covid and the extended symptoms COVID19 patients can experience.”

NB to note: medRxiv is a preprint server which publishes preliminary scientific reports that are not peer-reviewed and, therefore, should not be regarded as conclusive, or guide clinical practice or treated as established information.

Journal article: Long, M. B., et al. 2022. Neutrophil proteomics identifies temporal changes and hallmarks of delayed recovery in COVID19. medRxiv.

Summary by Stefan Botha